Product Designer
VENMO.png

New Venmo Features

New Venmo Features.

For my Information Architecture Class, I was asked to choose an existing company and either redesign their interface or to add new features. I chose to add new features to the existing company, Venmo. The features I added to Venmo are being able to create group payments and schedule payments.

Venmo.png

Timeline

  • 3 weeks

My Process

I started by looking at Venmo’s existing interface and saw the opportunity to add new features that would make it easier for people to pay others. I wanted to make it more efficient for people to create different groups and be able to request or pay more than one person at a time, as well as keep track of who pays what. In addition to group payments, I also added the feature of scheduled payments. People will be able to set a date and time when they would like to be reminded to pay bills, friends, etc. so they will no longer forget.


Current Compose Payment Wire Flow

Currently, when users compose a payment, to add more than one recipient you have to click back on the first recipient's name to add another.

Current Wireflow.png
 

Current Compose Payment Flowchart

Current Flowchat (Compose Payment).png
 

Wireframe Sketches

IMG_1749 2.jpeg
 
Venmo.jpg

Create Groups.

People will easily be able to create and name groups making it more organized for quicker access.

 

New Wire Flow

Venmo1.png
Venmo2.png
Venmo3.png
 

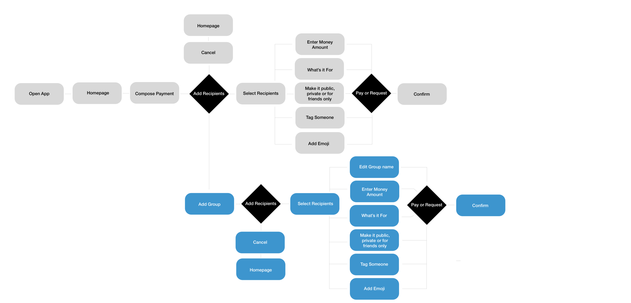
Future Group Payment Flowchart

Future Flowchart (Add Group).png

Scheduled Payments

Currently, there is no feature in Venmo that allows users to schedule payments and receive reminders about upcoming payments.

 

Current Hamburger Bar

CurrentBAR.jpg

Current Hamburger Bar Flow

Current Flow (hamburger Bar).png
 

Wireframe Sketches

IMG_1749.jpeg
 
venmo2.jpg

Never Forget a Payment.

No more worrying about forgetting to pay your friends or family because with this new feature you will be able to set scheduled payments and receive reminders.

 

New Wire Flow

Venmo4.png
Venmo5.png
Venmo6.png

Future Hamburger Bar Flowchart

Future Flowchart (Hamburger Bar).png
venmocolor.png

Impact

New implemented features maximizes user’s experience and allows them to create groups and schedule payments.